雇入通知書とは?企業に必要な理由
雇入通知書とは、従業員を採用する際に、労働条件を明示するための重要な書類です。
労働基準法により、賃金や労働時間などの主要な条件は書面で明示することが義務付けられており、企業にとってはトラブル防止・コンプライアンス強化の観点からも欠かせません。
このページでダウンロードできるテンプレート一覧
- テンプレート1:詳細説明型(丁寧・安心重視)
- テンプレート2:シンプル実務型(簡潔・標準)
- テンプレート3:高機能型(手当・昇給まで網羅)
このページでは、実務ですぐに使える「雇入通知書・雇用条件通知書」のWordテンプレートを3種類掲載しています。
それぞれ「説明重視」「標準型」「制度充実型」と用途に応じて使い分けできる構成となっており、企業規模や採用形態に合わせて柔軟に活用いただけます。
また、作成時のポイントやカスタマイズ方法も解説していますので、初めて作成する方でも安心してご利用いただけます。
雇入通知書テンプレートの選び方
雇入通知書は、単なる形式的な書類ではなく、企業と従業員との関係性を築く最初の重要なコミュニケーションツールです。
採用時に提示される労働条件が不明確であった場合、入社後のトラブルや早期離職につながる可能性があるため、正確かつ分かりやすい記載が求められます。
特に中小企業においては、就業規則が整備されていても、従業員がその内容を十分に理解していないケースも少なくありません。そのため、雇入通知書において基本条件を丁寧に説明することは、安心して働ける環境づくりの第一歩となります。
また、近年ではリモートワークやフレックスタイム制、副業解禁など、多様な働き方が広がっています。こうした新しい制度を導入している企業は、その内容を明確に記載することで、採用時のミスマッチを防ぎ、企業イメージの向上にもつながります。
このページで提供しているテンプレートは、実務での使いやすさを重視しつつ、法令に配慮した構成となっています。自社の状況に応じてカスタマイズし、より実態に即した雇入通知書としてご活用ください。
雇入通知書は、企業の方針や採用スタイルによって適切な形式が異なります。
- 丁寧に説明したい → テンプレート1
- 最低限で簡潔にまとめたい → テンプレート2
- 制度や待遇をしっかり示したい → テンプレート3
採用後のミスマッチ防止のためにも、伝える情報量の調整が重要です。
テンプレート1(詳細説明型)
テンプレート1は、単なる条件提示ではなく「説明文」を多く含んでいる点が特徴です。
雇用契約の背景や勤務内容を丁寧に伝えることで、入社前の不安を軽減し、信頼関係の構築に寄与します。
特徴
- 条件説明が非常に丁寧
- 新入社員向けに安心感を与える構成
- 業務内容が具体的
向いている企業
- 中小企業・初採用企業
- 離職防止を重視する企業
- 新卒・未経験採用


[ テンプレート1の文例 ]
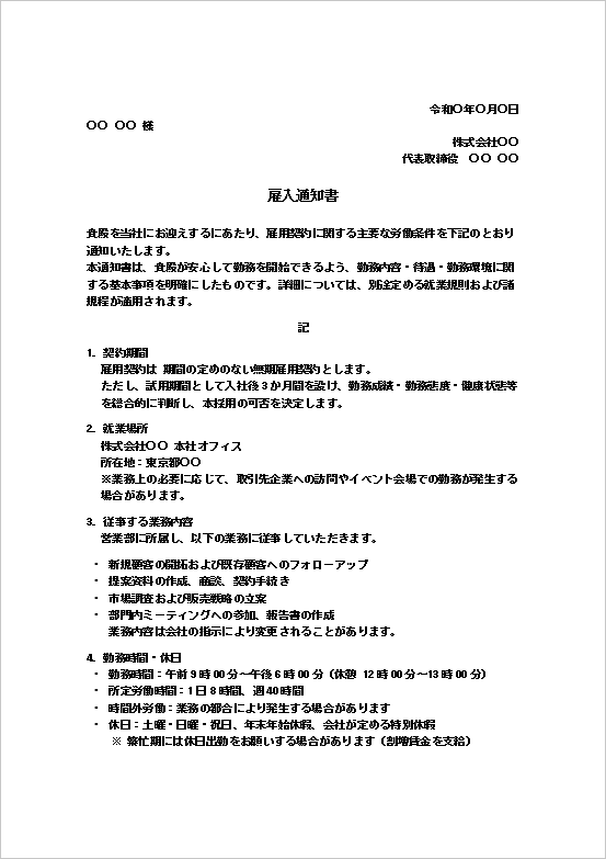
雇入通知書
貴殿を当社にお迎えするにあたり、雇用契約に関する主要な労働条件を下記のとおり通知いたします。
本通知書は、貴殿が安心して勤務を開始できるよう、勤務内容・待遇・勤務環境に関する基本事項を明確にしたものです。詳細については、別途定める就業規則および諸規程が適用されます。
記
- 契約期間
雇用契約は 期間の定めのない無期雇用契約とします。
ただし、試用期間として入社後3か月間を設け、勤務成績・勤務態度・健康状態等を総合的に判断し、本採用の可否を決定します。 - 就業場所
株式会社○○ 本社オフィス
所在地:東京都○○
※業務上の必要に応じて、取引先企業への訪問やイベント会場での勤務が発生する場合があります。 - 従事する業務内容
営業部に所属し、以下の業務に従事していただきます。
・新規顧客の開拓および既存顧客へのフォローアップ
・提案資料の作成、商談、契約手続き
・市場調査および販売戦略の立案
・部門内ミーティングへの参加、報告書の作成
業務内容は会社の指示により変更されることがあります。 - 勤務時間・休日
・勤務時間:午前9時00分~午後6時00分(休憩 12時00分~13時00分)
・所定労働時間:1日8時間、週40時間
・時間外労働:業務の都合により発生する場合があります
・休日:土曜・日曜・祝日、年末年始休暇、会社が定める特別休暇
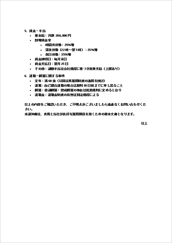
※ 繁忙期には休日出勤をお願いする場合があります(割増賃金を支給) - 賃金・手当
・基本給:月額 200,000円
・割増賃金率
-時間外労働:25%増
-深夜労働(22時~翌5時):25%増
-休日労働:35%増
・賃金締切日:毎月末日
・賃金支払日:翌月25日
・その他:通勤手当は会社規程に基づき実費支給(上限あり) - 退職・解雇に関する事項
・定年:満60歳(以降は再雇用制度の適用を検討)
・退職:自己都合退職の場合は原則30日前までに申し出ること
・解雇:普通解雇・懲戒解雇の事由は就業規則に定めるとおり
・退職金:退職金制度の有無は別途規程による
以上の内容をご確認いただき、ご不明点がございましたら遠慮なくお問い合わせください。
本通知書は、貴殿と当社が良好な雇用関係を築くための基本文書となります。
以上
→ Excelテンプレート1の無料ダウンロード(登録不要です)
テンプレート2(シンプル実務型)
テンプレート2は、無駄を省いたシンプル構成で、短時間で作成できる点がメリットです。
最低限の法的要件を満たしつつ、実務効率を重視する場合に適しています。
特徴
- 必要事項のみを簡潔に記載
- 行政提出書類に近い形式
- 最も標準的なスタイル
向いている企業
- 採用人数が多い企業
- 事務処理を効率化したい企業
- 既存フォーマットがある企業


[ テンプレート2の文例 ]
雇入通知書
このたび、当社は貴殿を当社社員として採用することを決定いたしました。
つきましては、労働基準法その他関係法令に基づき、労働条件を下記のとおり通知いたします。
貴殿におかれましては、内容を十分ご確認のうえご署名くださいますようお願いいたします
記
- 雇用契約の期間
雇用期間の定めはなく、採用日より無期雇用契約として勤務いただきます。
ただし、試用期間を3か月設け、その期間中の勤務成績・態度等をもとに本採用の可否を判断いたします。 - 就業の場所
株式会社○○ 本社(東京都○○)を主たる勤務場所とします。
なお、業務の都合により、関連会社または取引先事業所で勤務していただく場合があります - 職務内容
営業部に所属し、新規顧客の開拓および既存取引先へのフォロー営業に従事していただきます。
会社の業務運営上の必要に応じて、配置転換または担当業務の変更を行う場合があります。 - 勤務時間および休日
就業時間は午前9時00分から午後6時00分までとし、休憩時間は正午12時から午後1時までの1時間とします。
所定労働時間を超える勤務、または休日出勤を命じる場合があります。
休日は原則として、土曜日・日曜日および国民の祝日、年末年始(12月29日~1月3日)とします。 - 賃金に関する事項
(1)基本給:月額200,000円
(2)時間外、休日および深夜労働に対する割増賃金率は以下の通りです。
・時間外勤務および深夜勤務:25%増
・休日勤務:35%増
(3)賃金の締切日:毎月月末
(4)賃金の支払日:翌月25日支給(銀行振込)
(5)通勤手当は当社規程により支給します。 - 退職および定年
定年は満60歳とし、その後は本人の希望と会社の必要に応じて再雇用契約を締結することがあります。
普通解雇、懲戒解雇、自己都合退職等の詳細は当社就業規則に定めるところによります。
以上
→ Excelテンプレート2の無料ダウンロード(登録不要です)
スポンサーリンク
テンプレート3(制度充実型)
テンプレート3は、待遇面やキャリア要素まで含めた「採用ブランディング型」の通知書です。
特に中途採用や経験者採用において、企業の魅力を伝える役割も果たします。
特徴
- 昇給・賞与・手当まで明記
- 企業制度をしっかり伝えられる
- 人事制度の透明性が高い
向いている企業
- 人材定着を重視する企業
- キャリア志向の人材を採用する企業
- 制度をアピールしたい企業


[ テンプレート3の文例 ]
雇用条件通知書
このたびは、当社の採用選考において内定とさせていただきましたことをお知らせいたします。
つきましては、貴殿を当社従業員として雇用するにあたり、労働条件および勤務に関する主要事項を下記のとおり通知いたします。内容をご確認のうえ、ご不明点がございましたら事前にお申し出ください。
記
- 雇用形態および契約期間
正社員として採用し、期間の定めのない雇用契約とします。なお、入社日より3か月間は試用期間とし、当該期間中の勤務状況・適性等を総合的に判断いたします。 - 勤務場所
本社(東京都○○)を主たる勤務地とします。
ただし、業務上の必要に応じて、支店・営業所または取引先への訪問・出張を命じる場合があります。 - 業務内容
営業部門に所属し、主に以下の業務に従事していただきます。
・新規顧客の開拓および提案営業
・既存顧客へのフォローおよび関係構築
・営業活動に付随する資料作成、報告業務
なお、会社の業務運営上の都合により、将来的に職務内容の変更を行う場合があります。 - 勤務時間および休日
・所定労働時間:午前9時00分~午後6時00分(実働8時間)
・休憩時間:午後12時00分~午後1時00分(1時間)
・時間外労働:業務の都合により発生する場合があります
・休日:土曜日、日曜日、祝日、年末年始、その他会社が指定する日
・休暇:年次有給休暇(法令に基づき付与)、慶弔休暇ほか - 賃金・手当
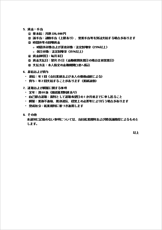
①基本給:月額220,000円
②諸手当:通勤手当(上限あり)、営業手当等を別途支給する場合があります
③時間外等の割増賃金
-時間外労働および深夜労働:法定割増率(25%以上)
-休日労働:法定割増率(35%以上)
④賃金締切日:毎月末日
⑤賃金支払日:翌月25日(金融機関休業日の場合は前営業日)
⑥支払方法:本人指定の金融機関口座へ振込 - 昇給および賞与
・昇給:年1回(会社業績および本人の勤務成績による)
・賞与:年2回支給することがあります(業績連動) - 退職および解雇に関する事項
・定年:満60歳(継続雇用制度あり)
・自己都合退職:原則として退職希望日の1か月前までに申し出ること
・解雇:業務不適格、規律違反、経営上の必要等により行う場合があります
・懲戒処分:就業規則に基づき適用します
8.その他
本通知に記載のない事項については、当社就業規則および関係諸規程によるものとします。
以上
→ Excelテンプレート3の無料ダウンロード(登録不要です)
作成のポイント
- 労働条件(賃金・時間・勤務地)は必ず明記
- 曖昧な表現(例:場合により)は最小限に
- 就業規則との整合性を確認
- 試用期間の条件を明確にする
- 将来の変更可能性は一文で補足
文面をカスタマイズするなら
以下の項目を調整することで、自社に最適な雇入通知書に仕上がります。
- 給与体系(固定残業代の有無など)
- テレワーク・在宅勤務の可否
- フレックスタイム制度の導入
- 副業可否の明記
- 評価制度や昇給条件の具体化
特に近年は、働き方の多様化に伴い「勤務場所」「勤務時間」の記載内容が重要になっています。
テンプレート(Word)ダウンロード案内
関連テンプレート(採用・労務管理に役立つ書式)
- 営業職 決意表明の例文集:中堅・新入社員が書く挑戦の言葉
中堅社員と新入社員それぞれが営業への深い決意を表明する例文を掲載 - 採用担当者向け|入社試験案内状
企業が応募者に対して選考試験の日程・場所・内容を通知 - 内定承諾書と添え状(2例文)
内定承諾書とそれを返送する時に使用する、添え状(送付状)の2種類を掲載
